Schaltplan Leuchtstoffröhre Mit Starter. Leuchten mit einer lichtleistung von 1 150 lumen können somit durch eine led röhre von 9 watt bei gleichbleibender ausleuchtung ausgetauscht werden. Das vorschaltgerät wird dann in reihe zu der röhre an die netzspannung angeschlossen.
Das rohr ist gefüllt mit quecksilberdampf und einer geringen menge eines edelgases wie zum beispiel neon argon oder krypton. Als elektroden dienen wolfrahmwendel an den rohrenden. 1000v induziert wodurch das gas in der leuchtstoffröhre ionisiert wird.
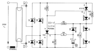
Parallel zur leuchtstofflampe liegt der starter der die leuchtstofflampe zündet.
Der stroboskopische effekt wird vermieden ein kondensator zur kompensierung ist nicht nötig. Anschluss mit konventionellem vorschaltgerät kvg und starter. Elektronisches vorschaltgerät leuchtstoffröhre. Beim einschalten einer leuchtstofflampen muss im gegensatz zur glühlampe ein höherer aufwand getrieben werden.
